2023年9月19日,生物学一区TOP期刊Journal of Experimental Botany在线发表了题为“ZmCCT regulates drought tolerance in maize by interacting with ZmFra a 1, E3 ligase ZmWIPF2 and auxin response factor ZmAux/IAA8”的研究(https://doi.org/10.1093/jxb/erad372)。该研究由公司太阳成集团tyc151cc农学系玉米研究团队主导完成,王维香副教授为该论文的通讯作者。团队成员潘金豹教授和孙清鹏教授等也参与了该项工作。本校硕士研究生张兆恒为该论文的第一作者。已毕业的研究生赵新玉、徐阳、王丽、刘中甲等员工也参与了研究工作。中国农业大学徐明良教授和中国农业科公司刘文德研究员也参与了该研究工作,该研究得到了国家自然科学基金面上项目的资助。

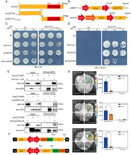
玉米是重要的粮饲兼用作物,干旱以及由禾谷镰刀菌(Fusarium graminearum)引起的赤霉菌茎腐病(Gibberella stalk rot)是制约玉米产量的两个重要因素。2017年,我们团队联合中国农业大学实验室克隆并鉴定出首个玉米抗茎腐病基因ZmCCT(Wang et al,New Phytologist,2017)。本研究中,我们发现ZmCCT兼具有抗病、抗旱等协同功能。我们通过对玉米近等基因系材料进行干旱胁迫处理以及过表达ZmCCT的转基因玉米植株均表现出较强的抗旱性。利用酵母双杂交等系统发现ZmCCT与三个全新蛋白ZmFra a 1、ZmWIPF2和ZmAux/IAA8蛋白互作。ZmWIPF2含有一个保守的RING-H2型结构域,具有很强E3泛素化酶活性,ZmAux/IAA8为生长素auxin早期响应逆境胁迫的重要因子。ZmFra a 1、ZmWIPF2和ZmAux/IAA8分别定位于细胞膜、细胞质和细胞核,有意思的是, 我们发现ZmCCT可以将细胞质定位的ZmWIPF2招募到细胞核。在干旱条件下,ZmCCT和ZmAux/IAA8调控下游重要干旱诱导基因的表达。该研究为解析玉米抗病、抗旱等逆境分子机制提供了重要的理论依据。
ZmCCT和ZmFra a 1、ZmWIPF2和ZmAux/IAA8蛋白互作
ZmCCT和互作蛋白调控下游干旱胁迫的重要功能基因模型